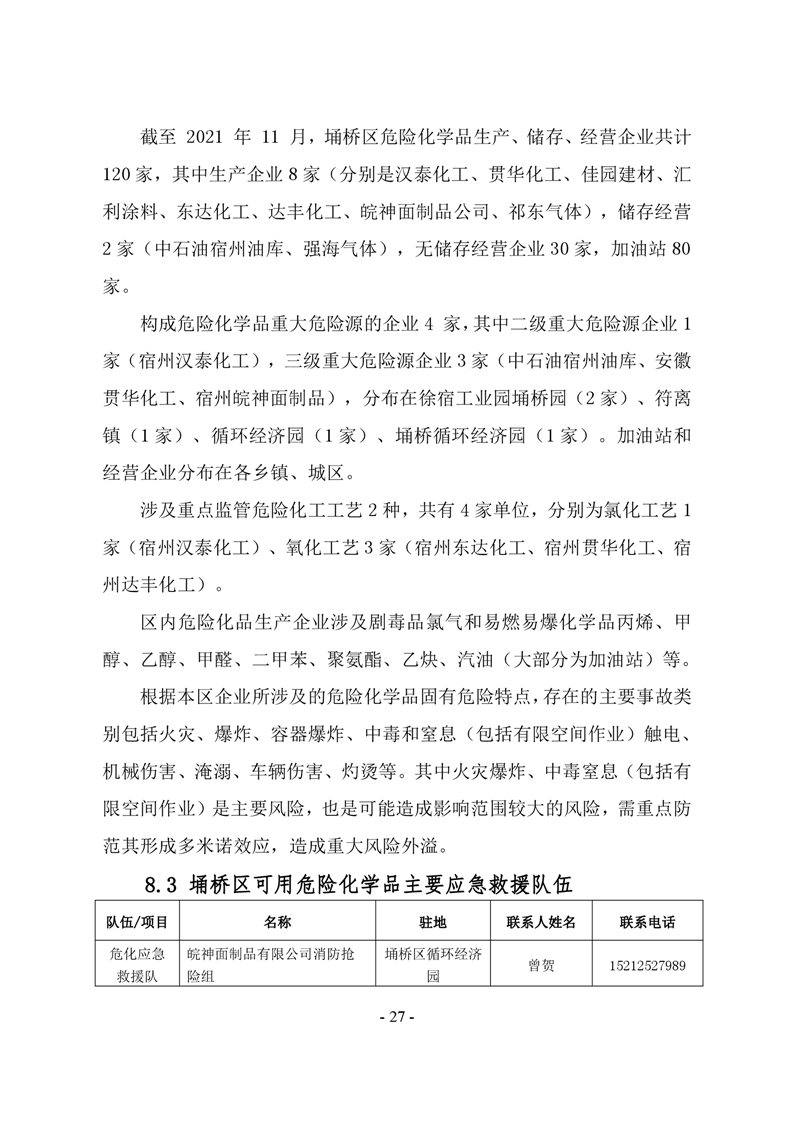
您的位置:首页> 宿州市埇桥区人民政府 > 救灾领域 > 灾害救援 > 应急预案
信息分类: 其他,其它,个人,企业 内容分类: 应急预案
发文日期: 2025-12-30 15:07:10 生成日期: 2025-12-30 15:07:10
生效时间: 废止时间:
发布机构: 宿州市埇桥区人民政府 文  号:
名  称: 【危险化学品】宿州市埇桥区危险化学品生产安全事故应急预案
词:

【危险化学品】宿州市埇桥区危险化学品生产安全事故应急预案

文章来源: 宿州市埇桥区应急管理局 浏览量: 发表时间:2025-12-30 15:07 责任编辑: 埇桥应急管理局
字体大小:【    】


























Baidu
map